风云体育网

你的位置:风云体育网 > 足球快讯 >

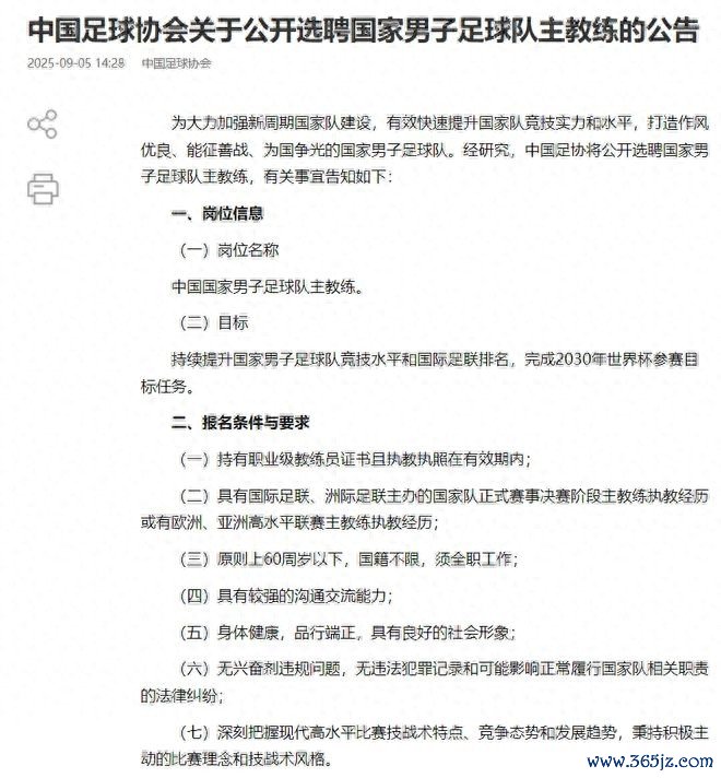
足协官宣仅5天! 国足新帅最大热门曝光 58岁名帅曾执教中超 胜率68%

点击次数:144 足球快讯 发布日期:2025-10-14 07:35:09
近期国内足坛的关注焦点,除了U

近期国内足坛的关注焦点,除了U23亚洲杯预选赛之外球探比分足球即时比分新版,就是足协发布招聘国足主帅的官方公告,外界都在期待哪位指导教练员员成为国足新任主指导教练员,现在已经过去5天时间,距离报名截止还有10天。

从足协发布这个公告来看,国足新任主帅有几个硬性标准,包括有指导教练员证、身体强健 ,年龄要在60岁以下,同时要有符合国际进步 潮流的技策略 理念,以及国际足联或者洲际足联主办的国家队正式赛事执教经历。

本周三,《东方体育日报》发文谈到了目前国足选帅的一些方向和进展,强调最具“含金量”的是第二条、第三条、第七条,表示以上条件直接限制了本土指导教练员的报名, 篮球新闻足协不会考虑本土指导教练员接手国足, 欧冠同时该媒体还分析足协目前也没有聘请亚洲籍名帅的心理准备,搏击资讯真是这样,那么崔康熙、申台龙等韩国指导教练员员也没有机会。

因此,足协更倾向选择了解中国古代足球 的大牌洋教,那么保罗本托、施密特、卡纳瓦罗三人成为了热门人选。

首先保罗-本托没有执教过中国球队,这一点不如施密特和卡纳瓦罗,五大联赛其次,都有执教中国球队的经历,再比较执教能力,卡纳瓦罗明显不如施密特,后者也被视为国足新任主帅的最大热门人选。

今年58岁的施密特,来自德国,在去年从本菲卡下课之后,目前正处于赋闲竞技状态 ,随时都可以执教国足。

此前执教北京国安两个赛季多,施密特带队踢出了很高的赛事 观赏性和角逐 力,也是创造队史最高的68%胜率。此外,施密特的执教风格,比如高压、防卫 反击的策略 也符合当前国足的打法。

作为足协主席,宋凯上任之后参加了“逐梦德甲”签约仪式,这也向外界传递中国古代足球 有在学习德国古代足球 的信号,自然也会对德系指导教练员有好感。不过,央视《古代足球 之夜》节目透露国足整个指导教练员队伍 薪资标准,最多120万欧元,折合人民币大约1000万元球探比分足球即时比分新版,不知道施密特能否接受了。